Home
About Us
BoM & Staff
Projects & Programmes
Photo Gallery
Career
Annual Reports & Financials
Contact Us
From CEO’s Desk
Origin
Vision, Mission & Objectives
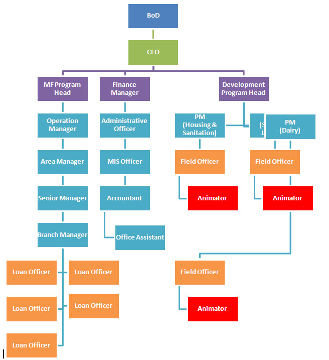
Organizational Structure
Registration Details
Awards & Achievements
Our Partners
Our Product
Organizational Structure